中国科学院
English
ARP系统
内网系统
人事招聘
首页
单位概况
单位简介
中国科学院国家天文台(简称“国家天文台” )成立于2001年4月,是由中国科学院北京天文台( 1958年成立) 、云南天文台( 1972年成立,其前身是原“中央研究院”天文研究所1938年迁至昆明建设的“凤凰山天文台” ) 、南京天文光学技术研究所( 2001年成立。其前身是1958年成立的南京天文仪器研制中心科研部分和高技术镜面实验室) 、乌鲁木齐天文站( 1987年更为此名,其前身是1957年成立的乌鲁木齐人造卫星观测站)和长春人造卫星观测站( 1957年成立)等两台一所两站整合而成。
【了解详情 +】
台长致辞
中国科学院国家天文台(以下简称国家天文台)成立于2001年4月,是适应国家基础研究工作的需求,在中国科学院知识创新工程试点工作中组建的由中国科学院天文领域原四台三站一中心撤并整合而成的事业单位。国家天文台融入了原北京天文台,由总部及4个直属单位组成,总部位于北京,直属单位分别是云南天文台、南京天文光学技术研究所、乌鲁木齐天文站和长春人造卫星观测站。同时,国家天文台是我国天文领域的归口单位,统筹安排我国天文学科发展布局,统筹管理大中型观测设备运行和基地运行,统一组织承担国家级大科学工程建设项目,负责科研工作的宏观协调和指导,统筹优化资源和人员配置。
现任领导
党委书记:
汪洪岩
台长、党委副书记:
刘继峰
副台长:
赵公博 姜 鹏 刘建军
纪委书记:
欧 云
副台长(兼):
赵长印
孔大力
陈雪飞
宫雪非
周霞
历任台长
党的委员会
学术委员会
学位委员会
历史沿革
大事记
直属单位
云南天文台
南京天文光学技术研究所
新疆天文台
长春人造卫星观测站
依托单位
国家航天局空间碎片
监测与应用中心
中国科学院
南美天文研究中心
国家天文科学数据中心
中国科学院大学
天文与空间科学学院
组织机构
科研部门
光学天文研究部
射电天文研究部
星系宇宙学研究部
太阳物理研究部
空间科学研究部
月球与深空探测研究部
应用天文研究部
深空专项研究中心
探源专项研究中心
基础前沿科技中心
观测台站
兴隆观测基地
怀柔观测基地
西藏天文观测基地
中阿射电观测基地
冷湖基地
密云观测站
武清观测站
红柳峡观测站
乌拉斯台观测站
慕士塔格观测站
管理支撑部门
党委办公室
台务办公室
科技计划处
工程项目处
人事处
教育处
条件保障处
财务处
纪检监督审计处
信息化与科学传播中心
所级公共技术中心
投资企业
北京天宇星投资有限
责任公司
科研成果
获奖
论文
著作
专利
软件著作权
人才队伍
院士
杰出青年科学基金获得者
优秀青年科学基金获得者
正高级专业技术人员
中国科学院青促会会员
党群园地
组织机构
工作动态
专题学习
国际交流
概况
合作项目
工作动态
教育培养
教育动态
导师介绍
博士后流动站
科学传播
工作动态
科普基地
科学传播资源
信息公开
信息公开规定
信息公开指南
信息公开目录
信息公开申请办法
信息公开报告
信息公开联系方式
首页
组织机构
科研部门
光学天文研究部
射电天文研究部
星系宇宙学研究部
太阳物理研究部
空间科学研究部
月球与深空探测研究部
应用天文研究部
深空专项研究中心
探源专项研究中心
基础前沿科技中心
观测台站
兴隆观测基地
怀柔观测基地
西藏天文观测基地
中阿射电观测基地
冷湖基地
密云观测站
武清观测站
红柳峡观测站
乌拉斯台观测站
慕士塔格观测站
管理支撑部门
投资企业
北京天宇星投资有限责任公司
科研成果
获奖
论文
著作
专利
软件著作权
人才队伍
院士
杰出青年科学基金获得者
优秀青年科学基金获得者
正高级专业技术人员
中国科学院青促会会员
党群园地
组织机构
党委
纪委
工会
团委
妇委会
工作动态
专题学习
国际交流
概况
合作项目
工作动态
教育培养
教育动态
招生信息
学籍教务
培养评优
学位答辩
毕业就业
留学生
研究生会
导师介绍
博士生导师
硕士生导师
博士后流动站
科学传播
工作动态
科普基地
科学传播资源
科普文章
科普视频
科普平台
工具
信息公开
信息公开规定
信息公开指南
信息公开目录
财政经费
信息公开申请办法
在线申请-公民
在线申请-法人/其他组织
信息公开报告
信息公开联系方式
新闻动态
图片新闻
科研动态
综合新闻
通知公告
学术活动
招聘
招生
您当前的位置:
首页
>
教育培养
>
教育动态
>
招生信息
教育动态
招生信息
学籍教务
培养评优
学位答辩
毕业就业
留学生
研究生会
招生信息
国家天文台2010年硕士招生专业目录
发布时间:2009-10-16
来源:国家天文台
【
小
中
大
】
【打印】
【关闭】
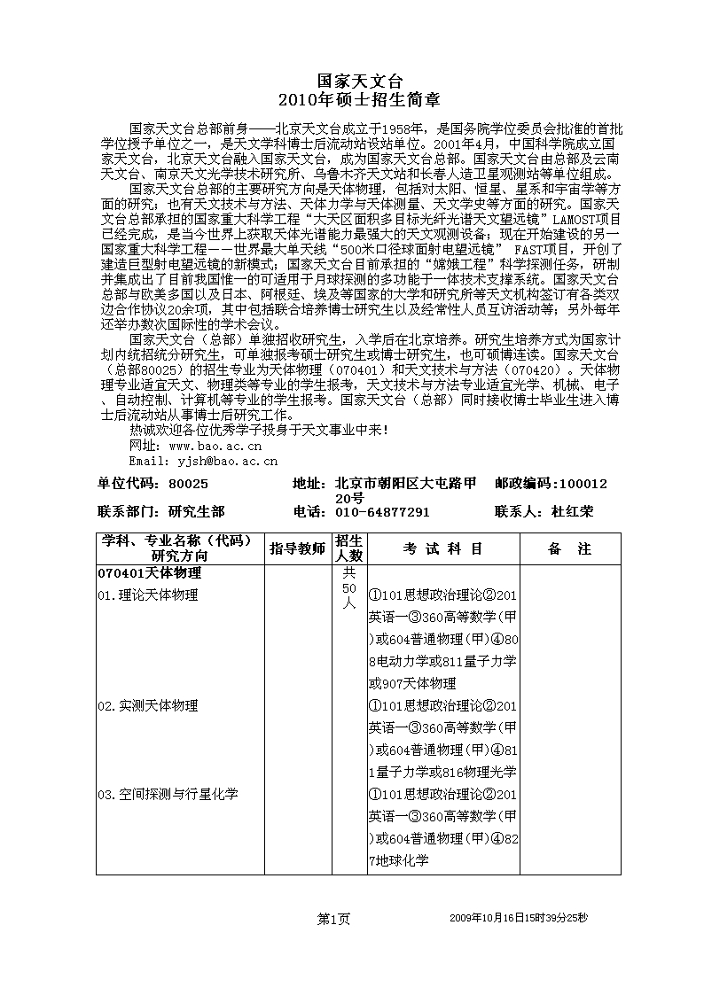
国家天文台2010年硕士招生专业目录请查询附件。
国家天文台 研究生部
附件下载:
上一篇:
国家天文台2010年博士招生专业目录
下一篇:
2010年推免研究生复试通知(第二批)